English
领导信箱
院长信箱
书记信箱
导航
首页
学院概况
教育教学
学术科研
学生工作
党群工作
医学英语
学科竞赛
学子风采
英文报刊
学院概况
教育教学
学术科研
医学英语
学生工作(旧)
党群工作
学科竞赛(旧)
英文报刊
English
书记信箱
院长信箱
新闻动态
通知公告
学院动态
首页
新闻动态
通知公告
通知公告
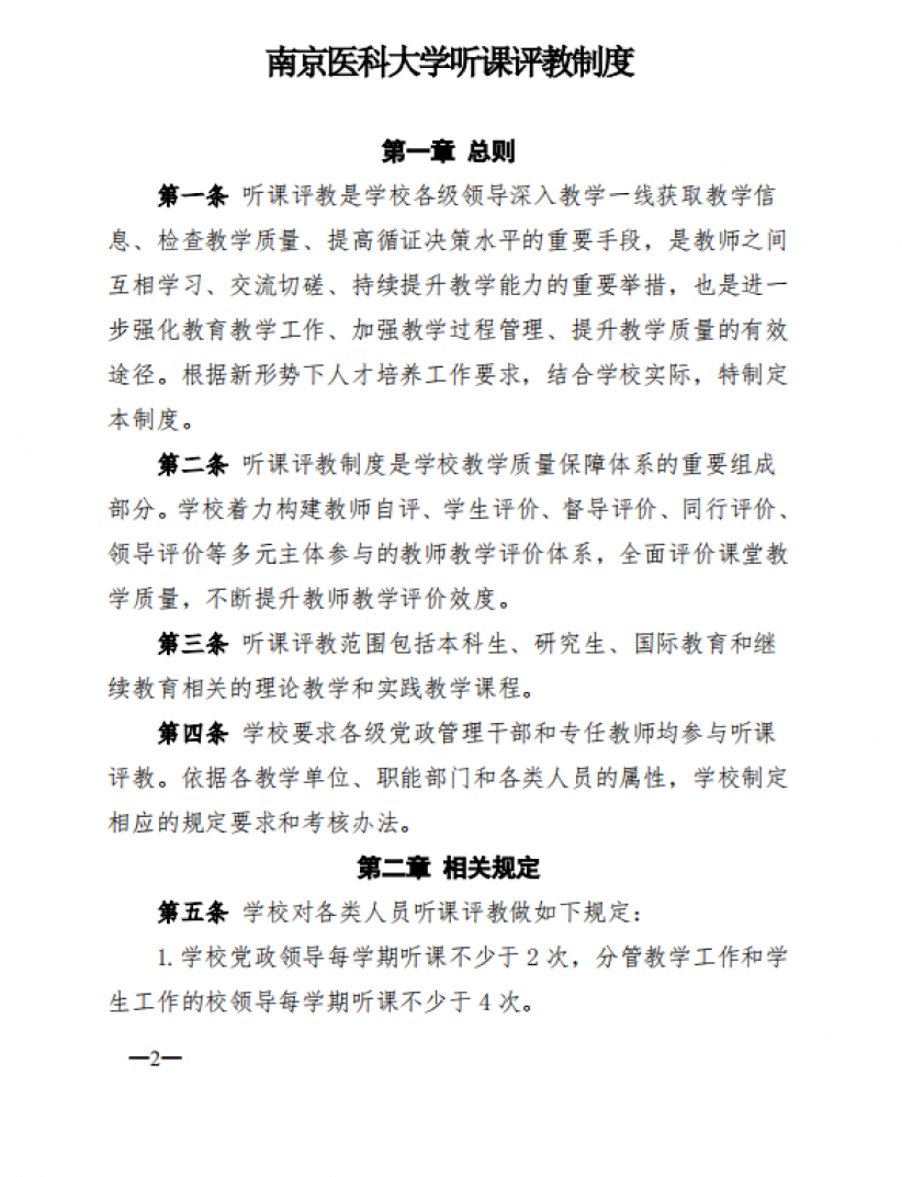
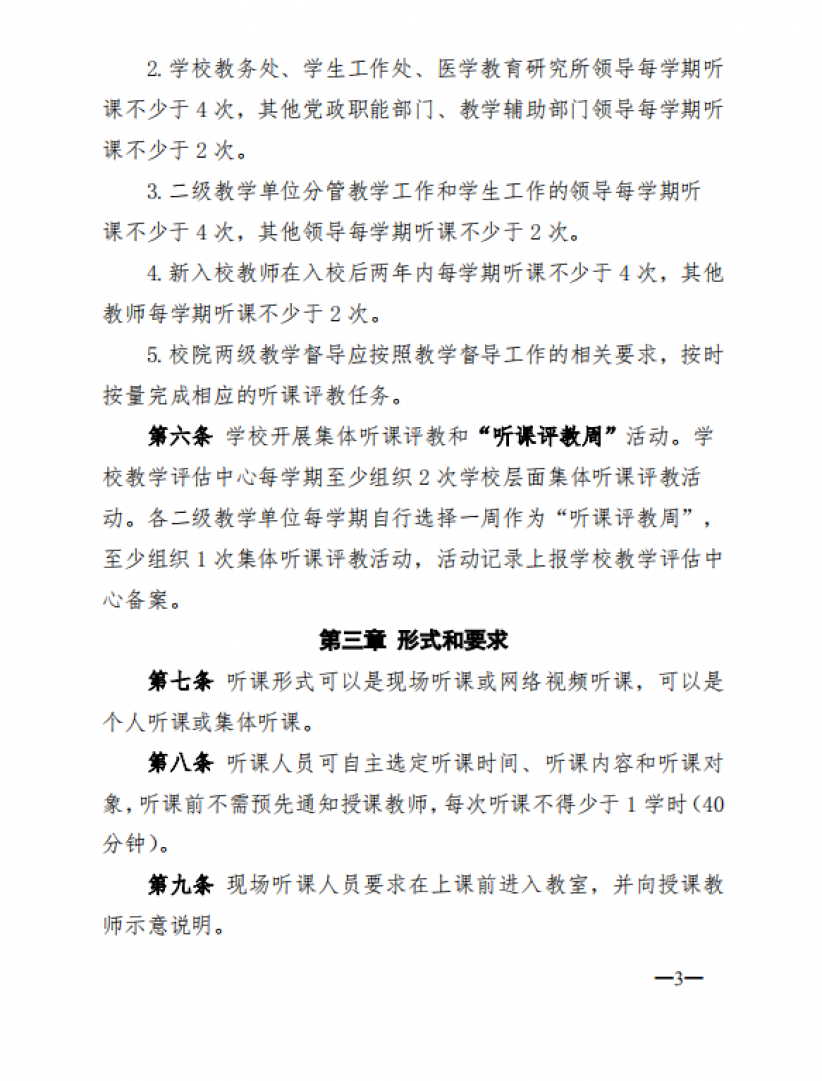
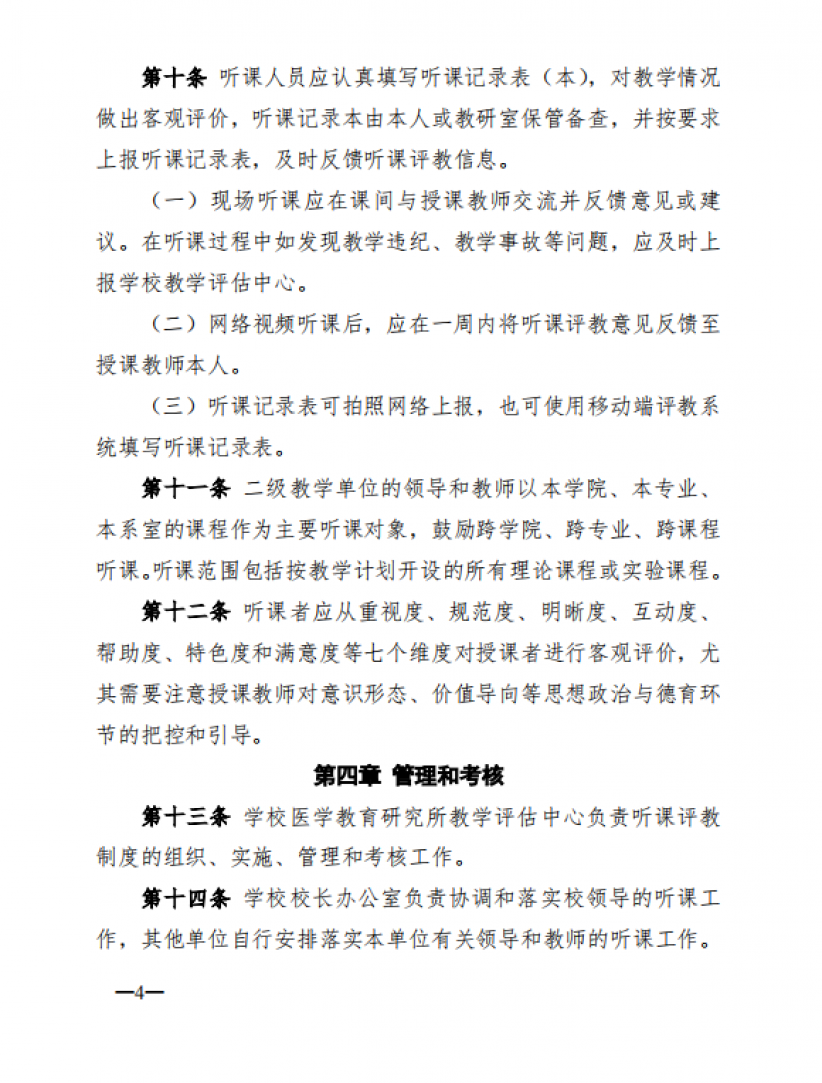
南京医科大学听课评教制度
2018-09-05
890
南京医科大学听课评教制度.pdf